所有版权归中国经济网所有。
中国经济网新媒体矩阵
网络广播视听节目许可证(0107190)(京ICP040090)
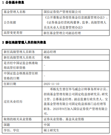
中国经济网北京11月12日电 今日,国森证券资管宣布聘任邓东先生为副总经理。公告显示,邓东曾任毕马威会计师事务所审计师、研究员、研究总监、公募基金经理,招商基金管理有限公司固定收益部副总经理、经理,宝盈基金管理有限公司固定收益部总经理,2025年9月加入国森证券资产管理有限公司。
(编辑:康博)

中国经济网指出:股市信息由合作媒体和机构提供。这是作者的个人观点。仅供投资者参考,不构成投资依据服务。投资者采取相应行动,风险自担。

你也可能喜欢

发表评论

您的邮箱地址不会被公开。 必填项已用 * 标注